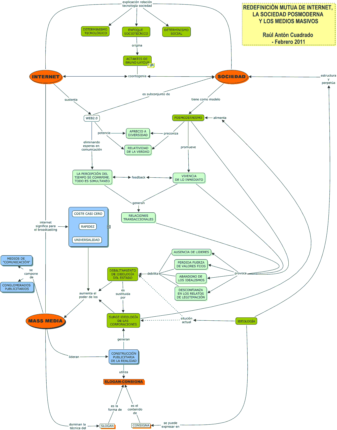
Una imagen vale más que mil palabras, ya se sabe, lo que pasa es que no siempre es fácil buscar las buenas imagenes para las ideas. A mitad de camino entre imagen y texto, están los mapas conceptuales como los que permite hacer CmapTools, que son como una simplificación al máximo de un Análisis UML. ¿Qué se puede hacer con estos mapas conceptuales? Pues, además de los ejemplos que se pueden ver en el site de cmap (y varios más por internet), en flickr hay alguno muy interesante ¡y en castellano!, de Rafael Robles que muestra el pensamiento de Kant, el de Locke, el de Rousseau… y algunas cosas más terrenales. Vaya, que no podía sustraerme a hacer mi propio mapa conceptual de algo que me abstrae desde hace algún tiempo: cómo se alimenta la sociedad posmoderna[1] de Braudillard o Lyotard, es decir, la que vivimos desde hace algún tiempo, las tecnologías Web, en especial Web2.0 y la basculación del poder hacia los MMCP, Medios Masivos de Comunicación y Publicidad. Para mí, las tres se realimentan y que por el sustento mutuo, están haciendo el camino para ser las tres instituciones sociales más definitorias de nuestro modo de vida en cuanto los nuevos nativos digitales ocupen sus puestos de construcción en la sociedad (en cuanto crezcan un poco). [1] Que ¿Qué es eso de la sociedad posmoderna? Pues o te lees el libro de Lyotard (opción heavy) o comienzas viendo lo que hemos dicho de ella >aquí<Ahí va mi mapa conceptual. (pincha para ampliarlo)

Pincha en la imagen para ver el mapa en grande(Alojado en un servidor de internet que amable y gratuitamente cede cmap a sus usuarios)… ¡Ah! Y no olvides pinchar en alguno de los botones de abajo… que si un +1 en google, un me gusta en Facebook, un retuit… ¡Todo nos vale para alimentar nuestra ilusión! [box type=”info”] Para comprender mejor o lanzarte a realizar mapas conceptuales, puedes comprar este libro en papel o ebook. [/box]

Leave a Reply