Media Literacy
-

How to teach media literacy?
[This post is an English translation of a class material for the UNED master of learning…
-

What is Media Literacy
With Media Literacy we get critical reception + creative emision. It’s nothing but a runaway from…
-

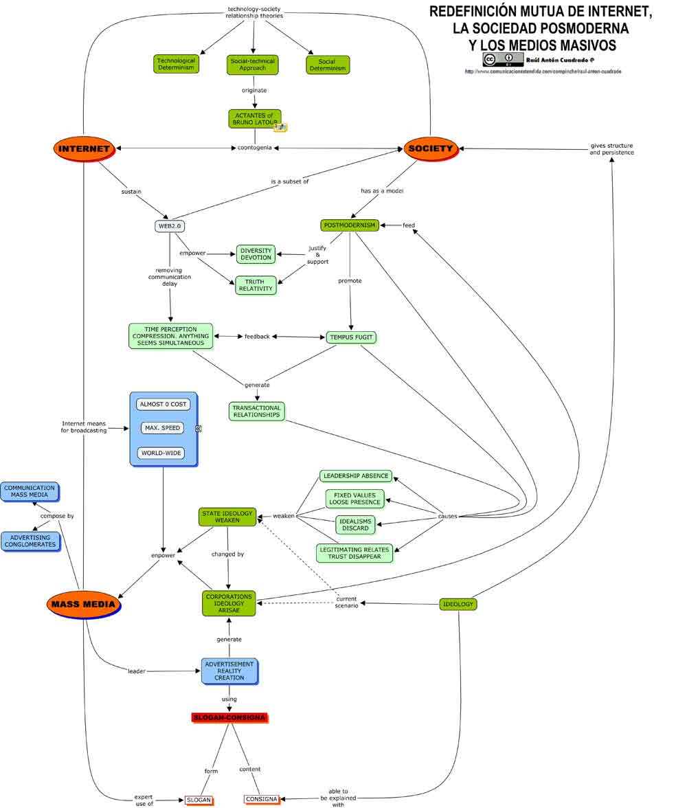
PostModernism, WWW and Mass Media. Concept Map.
Categoría: Media LiteracyA concept map explaining feedback between Lyotard and Braudillard Postmodernism, web technology and the empowerment of…
-

Estudio de la construcción de la identidad en Internet. Datos Primarios
Este año pasado -2016- varios investigadores trabajando en el marco de la Universidad Nacional de Educación…
-

TABLA: Cocreación horizontal y abierta en las principales redes y servicios de la red. 2/2
¿Hay cocreación horizontal y abierta en Pinterest, Slack, Foros de Expertos, GitHub, Blogs, eseeusee y la…
-

TABLA: Cocreación horizontal y abierta en las principales redes y servicios de la red. 1/2
¿Hay cocreación horizontal y abierta en Facebook, Twitter, Instagram y Meneame.net?
-

Cocreación horizontal y abierta. Casos de discusión #4. Blogs y Github.
Este es un ejercicio de reflexión cooperativa -en comentarios al post- para comprender si las ágoras…
-

Cocreación horizontal y abierta. Casos de discusión 5. Tablero grupal de Pinterest y Groupware.
Este es un ejercicio de reflexión cooperativa -en comentarios al post- para comprender si las ágoras…
-

Cocreación horizontal y abierta. Casos de discusión #3. Wikipedia y eseeusee.com.
Este es un ejercicio de reflexión cooperativa -en comentarios al post- para comprender si las ágoras…
-

Cocreación horizontal y abierta. Casos de discusión #2. Agregadores y Foros de Expertos.
Este es un ejercicio de reflexión cooperativa -en comentarios al post- para comprender si las ágoras…
-

Cocreación horizontal y abierta. Casos de discusión #1. Facebook, Instagram y Twitter.
Este es un ejercicio de reflexión cooperativa -en comentarios al post- para comprender si las ágoras…
-

Participación emancipatoria. Cocreación horizontal y abierta de contenidos.
Participar en la red nos resitúa de ser Objetos de Integración a Agentes de cambio siempre…
